供稿:郭贤 审核:刘祥磊
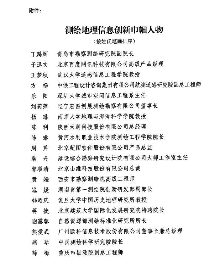
近日,中国测绘学会组织开展了“测绘地理信息创新巾帼人物”评选工作。经专家评审委员会的严格评审,并向社会公示无异议后报中国测绘学会党委批准决定对蒋捷等20名同志授予“测绘地理信息创新巾帼人物“称号。
蒋捷教授是北京建筑大学博雅德州扑克官网 二级教授,博导,兼任我校国际化发展研究院(国际教育博雅德州扑克 )特聘院长。她长期从事地理信息建模与应用理论方法研究、关键技术研发、工程组织实施、人才团队培养工作,入选国家“万人计划”科技创新领军人才,是国家重点领域创新团队负责人,获国务院政府特殊津贴,作为第一完成人获国家科技进步二等奖1项、省部级科技进步奖多项。蒋捷教授在ISPRS国际摄影测量与遥感学会、中国测绘学会、中国地理信息产业协会、中国卫星导航定位协会、中国建设教育协会等多个学术组织的专业委员会任职,积极组织各类学术技术交流,在业内形成较大影响。
附:测绘地理信息创新巾帼人物名单
